在中央遴选面试的各类题型中,无领导小组讨论算不上高频考点,近些年随着结构化面试成为主流,这类题型的出现频次并不高。但遴选备考讲究“全面覆盖、不留死角”,低频绝不等于可以忽视,毕竟考场上的每一分差距,都可能来自被遗漏的考点。更重要的是,无领导小组讨论对团队协作、逻辑思辨、沟通表达的综合打磨,一定程度上能帮考生开拓答题思路,反过来为应对结构化面试积累实战经验。考虑到中央遴选这类真题数量有限,为更客观全面地呈现题型面貌,让大家充分熟悉考查模式,这篇文章将对无领导小组讨论的题型特征与作答策略进行总结,同时补充部分省市遴选真题作为参考。

一、真题透视
真题1
考场相关要求:
1.小组划分:同一岗位抽签分组,5人抽签后前3人一组,后2人与其他岗位人员组合。
2.备考安排:候考室备考20分钟,可进行角色扮演,提供题本和纸笔(禁止在题本书写);需自行把控时间,超时酌情扣分。
3.答题时限:第一题作答2分钟,自由讨论25分钟(最后3分钟提醒),总结阶段每人2分钟。
4.考场实况:考官不要求鞠躬,考生入座后直接答题;总结阶段无需总结讨论结果,重点谈后续提升方向。
材料背景:列举2014年至2023年便民春风办税行动取得的成绩。(2023年国家税务总局(考生回忆版))
题目要求:
1.概括材料,为十年便民春风办税行动总结一个主题、拟定三个关键词,并分别论述。
2.结合自身角色,围绕“开展便民春风办税行动调研”展开讨论,各角色工作要求如下:
A 纳服处工作人员(本环节组织者):本处室仅能出1人,需协调其他处室出4-5人(借调人员不超过2人);调研地点建议随机;调研时间10天,需在五一前完成;调研方式采用线下。
B 税宣中心工作人员:本处室可出2人;调研地点拟定为XXX;调研时间建议6天;调研方式采用线上(可发放调查问卷)。
C 征管处工作人员(配合调研部门):因承接专项试点工作繁忙,建议将调研时间改为8天;调研地点由各地区主动报送亮点做法,省局统筹;无法派人,需从系统内借调4名干部;调研方式以线下为主,邀请第三方参与以保证真实性,相关要求不可妥协。
真题2
题目:建设青年友好型城市,如何引进、留住人才,实现青年和城市的相互促进?(2023年5月13日四川省直遴选面试真题考生回忆版)
现有措施选项
1.加强主导产业和新型产业发展,营造良好的就业环境
2.加强科技社区建设,搭建青年创业就业平台
3.推进本地高校建设,加强青年人才培养
4.实施英才引进计划,打造招才引智品牌
5.加强青年社会保障体系建设
6.建设青年驿站等,打造青年社会消费场景
7.打造青年聚会交流地
8.加强青年心理辅导
任务要求:
1.任务一:补充一条措施并说明理由,每人发言时间不超过3分钟。
2.任务二:自由讨论30分钟,需完成两项核心要求——①从现有8项措施+补充措施中选出3项;②对选出的3项按重要性排序;③针对排序第一的选项,制定具体实施措施。
真题3
材料
第一段:在中央人才工作会议上强调,要把培育国家战略人才力量的政策重心放在青年科技人才上,给予青年人才更多的信任、更好的帮助、更有力的支持,支持青年人才挑大梁,当主角。还要把政策向青年科技人才倾斜,给予更多关心关爱。
第二段:某省对人才很重视,但是目前在青年科技人才方面还存在很多问题。
第三段:为了解决这些问题,有以下十个专项计划:
1.青年英才计划:遴选一批40岁以下、有潜质成长为领军人才的青年人才,每年给予60万元科研经费。
2.青年创新计划:近三年,平均每年预算3000万,每年遴选30名左右35岁以下的青年科研人员,支持开展前沿性、原创性、颠覆性、非共识性研究。
3.青年启航计划:为新入职博士连续三年给予5万元科研经费,支持自主选题开展原创研究。
4.博士后奖助计划:每年投入1000万元实施博士后奖助计划。
5.优秀研究生培养计划:到“十四五”末,在校生规模力争达到7500人,留学生力争达到600人。
6.青年绿色通道行动
7.青年引航行动
8.国际人才培养行动
9.青年保障行动
10.成立青年人才联合会
考试阶段及要求:
1.第一阶段:个人陈述。选择你认为最重要的三条专项计划并说明理由,每人发言时间按考场要求执行。
2.第二阶段:自由讨论(30分钟)。集体讨论确定最重要的三个专项行动,再从这三个中选择一个,就如何保障计划实施落地提出具体建议。(2023年4月2日广西区直机关遴选面试真题)
真题4
题目:为促进经济消费,给出以下12条举措,请从其中选出4项你认为最重要的举措,并按照重要性进行排序,同时说明选择及排序理由。(2022年11月26日江西省直遴选面试真题)
12条举措
1.促进就业增加收入
2.培育新兴消费
3.促进城市消费
4.促进大宗商品消费
5.提升社会保障水平
6.促进农村消费
7.进一步畅通物流体系
8.促进商品供需对接
9.发放消费券
10.激活商贸文旅消费
11.优化消费环境
12.促进农村流动人口城市化
二、题型解析
无领导小组讨论虽考查频次不及结构化面试,但题型设计紧扣遴选“以用为本”的导向,兼具灵活性与综合性。这类题型的核心特征是通过团队协作解决实际问题,既测查个体的政策理解、逻辑思辨与表达能力,也注重考查团队分工、沟通协调与共识推进能力,答题无绝对标准答案,更强调观点的合理性、论证的说服力与落地的可行性。
结合历年中央及省市遴选真题,该题型可细化为六大类:一是开放发散类,无固定选项约束,需围绕主题自行提出观点或补充措施,如“为建设青年友好型城市补充人才举措并说明理由”,重点考查思维广度与政策契合度;二是两难抉择类,要求在两个对立且各有优劣的观点中选择其一进行论证,如“基础工作与重点工作哪个更重要”,核心考查价值判断与辩证分析能力;三是多项选择类,需从多个选项中筛选指定数量的核心项,如“从10项青年科技人才专项计划中选出3项最重要的”,侧重考查优先级判断与筛选逻辑;四是顺序排列类,对给定或选定的选项按重要性、紧迫性排序,如“对选出的促消费举措按优先级排序”,重点考查逻辑分层与论证说服力;五是资源分配类,在有限资源约束下统筹协调各方诉求,如“围绕调研人员、时间等资源制定便民办税调研方案”,核心考查统筹兼顾与协作能力;六是方案设计类,针对特定选项制定具体落地措施,如“为青年创新计划制定实施保障建议”,侧重考查问题解决与政策落地思维。实践中,遴选面试更常以复合题型形式出现,如“多项选择+顺序排列”“开放发散+方案设计”等,全面考查考生的综合素养。
| 无领导小组讨论题型分类 | |
| 题型分类 | 示例 |
| 开放发散类 | 为建设青年友好型城市补充人才举措并说明理由 |
| 两难抉择类 | 基础工作与重点工作哪个更重要 |
| 多项选择类 | 从10项青年科技人才专项计划中选出3项最重要的 |
| 顺序排列类 | 对选出的促消费举措按优先级排序 |
| 资源分配类 | 围绕调研人员、时间等资源制定便民办税调研方案 |
| 方案设计类 | 为青年创新计划制定实施保障 |
三、测评要素
在公务员遴选无领导小组讨论中,主要从六大维度综合评价考生:一是综合分析能力,看能否精准把握问题本质,提出有深度的观点;二是人际沟通能力,关注倾听、表达与协作,能否有效化解分歧;三是组织协同能力,考查是否能主动牵头,统筹推进讨论;四是言语表达与思维逻辑,判断语言是否清晰流畅,论证是否严谨;五是抗压能力与情绪控制,评估高压环境下的心理素质与应变能力;六是仪表仪态,考量举止是否得体、精神面貌是否饱满。这些要素相互交织,全面考查考生是否具备过硬的专业素养与团队协作能力。

四、角色定位与作用
无领导小组讨论虽然形式上不指定领导,但一场高效有序的讨论,必须要有人主动牵头、统筹协调、分工配合。在讨论过程中,每位考生都有对应的角色,包括统筹引领的领导者、把控节奏的推进者、记录时间的计时员、维护秩序的协调者以及最终汇报的总结者等。
在实际面试中,不必盲目争抢某一个固定角色,应结合自身性格特点、思维方式和表达能力,选择最适合自己的角色定位。找准角色、立足角色、演好角色,把自身优势与角色结合,将角色作用发挥到最佳状态,才能在团队协作中展现个人素养,给考官留下成熟稳重、思路清晰、务实可靠的良好印象。
| 角色名称 | 核心作用 | 主要特点 | 注意事项 |
| 进度推进者 | 把控讨论节奏,推动话题聚焦,避免冷场、跑题,引导团队形成结论 | 逻辑清晰,善于总结提炼,能快速抓住核心观点 | 1. 不强行打断他人发言,用温和话术引导聚焦;2. 兼顾进度与讨论质量,关键环节充分论证 |
| 一般参与者 | 提供多元观点,补充细节内容,丰富讨论维度,避免单一视角 | 态度积极,善于倾听,能在关键节点输出有价值信息 | 1. 不全程沉默,至少主动发言1-2次且观点清晰;2. 发言紧扣主题,用补充式话术切入,不聊无关内容 |
| 秩序维护者 | 协调发言矛盾,营造公平讨论氛围,防止争执升级,保障每人发言机会 | 情绪稳定,善于共情,能快速识别并化解冲突点 | 1. 出现争执时,用中立话术引导理性沟通;2. 不偏袒任何一方,始终以团队达成共识为目标 |
| 最后总结者 | 整合所有讨论观点,梳理形成条理清晰的最终结论,代表团队向考官汇报 | 记忆力强,概括能力突出,能清晰梳理讨论脉络 | 1. 总结内容全面,兼顾多数共识与少数合理意见;2. 提前搭建表达框架,避免遗漏关键信息 |
| 时间记录者 | 把控整体时间,提醒关键时间节点,确保讨论在规定时间内完成 | 细心严谨,有强时间观念,能精准把控各环节时长 | 1. 时间提醒简洁明了,不频繁打断讨论;2. 提前与进度推进者配合,明确各环节时间分配 |
| 最先发言者 | 破冰开场,搭建初步讨论框架,为团队定下讨论基调,展现个人能力 | 反应迅速,思路清晰,能快速破题并梳理初步观点 | 1. 不仓促发言,提前梳理思路,确保观点、结构清晰;2. 表达留有余地,用抛砖引玉式话术,不把观点说绝对 |
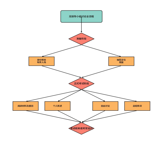
五、作答流程

无领导小组讨论的作答有明确的流程规范,各环节衔接紧密,考生需按步骤推进,把控好每个环节的核心要求,才能保证讨论高效有序,具体可分为四个阶段。
(一)审题准备阶段
拿到题本后,先快速浏览题干,明确讨论主题、任务要求、时间限制、作答规则等核心信息,标注出关键节点;再结合题型特征,梳理自身思考方向,初步形成个人观点,同时简单构思发言思路,列出作答要点,避免发言时逻辑混乱。该阶段需抓住“快、准、清”的原则,快速锁定核心任务,准确把握答题要求,清晰梳理个人思路。
(二)个人陈述阶段
按考场指定(抽签)顺序进行个人发言,开篇直接亮明观点,再围绕观点分点论证,论据要贴合题干、结合实际,避免空泛表述;发言时控制好时间,严格遵守考场时长要求,语言简洁凝练,突出重点。若是最先发言者,可适当搭建讨论框架,为后续团队讨论铺垫;若是后发言者,可在表达自身观点的同时,简单呼应前序考生的合理观点,体现倾听意识和总结能力。
(三)自由讨论阶段
这是无领导小组讨论的核心环节,首要任务是快速融入团队,根据自身特质找准角色定位并立即进入角色。讨论中既要积极表达自身观点,也要认真倾听他人发言,对合理观点予以认同和呼应,对不同观点理性探讨,不固执己见;当讨论出现冷场、跑题、争执时,对应角色要及时发挥作用,推进者引导聚焦话题,维护者协调矛盾,计时员适时提醒时间。整个过程以团队达成共识为目标,分工配合、高效沟通,避免各自为战。
(四)总结汇报阶段
若为指定(自荐或者推选)总结者,需全面梳理自由讨论的过程,整合团队达成的共识,按清晰的逻辑框架进行汇报,既要说明最终结论,也要简要体现讨论的核心思路,兼顾少数考生的合理意见;若为非总结者,可在总结环节适当补充,呼应总结内容,体现团队协作的整体性。汇报时语言流畅、条理清晰,严格把控时间,确保内容完整不拖沓。
六、误区规避
无领导小组讨论考查的是综合素养,很多考生容易因把握不好尺度、找不准定位陷入答题误区,最终影响面试表现,需重点规避以下五类问题:
(一)角色定位误区
一是盲目争抢领导者角色,自身能力不足以统筹协调,却强行主导讨论,导致节奏混乱、团队分歧加剧;二是过度佛系,全程扮演“沉默者”,不发言、不参与,无法让考官看到自身能力;三是角色错位,自身特质不匹配,却硬要承担不适合的角色,如细心内敛者强行做推进者,导致角色作用无法发挥。
(二)沟通表达误区
一是发言时过于强势,打断他人讲话,否定他人观点时语气生硬,引发团队争执;二是表达逻辑混乱,观点不明确,东拉西扯,没有核心论据支撑;三是重复发言,自身观点已表达清楚,却反复赘述,浪费团队讨论时间;四是只说不听,沉浸在自身思路中,无视他人的合理观点,无法形成有效沟通。
(三)团队协作误区
一是以自我为中心,只关注自身观点的表达,不考虑团队共识的推进,将讨论变成“个人演讲”;二是刻意迎合他人,无自己的独立思考,一味认同他人观点,失去个人特色;三是拉帮结派,与部分考生形成小团体,忽视其他考生的意见,破坏团队讨论氛围。
(四)时间把控误区
一是个人陈述时超时,占用后续环节时间;二是自由讨论中,对单个细节过度纠结,耗费大量时间,导致整体任务无法按时完成;三是计时员未及时提醒时间,或提醒过于频繁,影响讨论节奏。
(五)内容作答误区
一是观点脱离题干,作答时偏离讨论主题,结合自身工作实际过度发挥,与题目要求脱节;二是论证缺乏说服力,论据空洞,不结合政策、实际情况分析,仅靠主观判断表达观点;三是面对复合题型,把握不好任务重点,遗漏题干要求的关键环节,导致团队讨论成果不符合要求。
七、技巧提升
无领导小组讨论的核心是“在团队协作中展现个人能力”,想要在面试中脱颖而出,需在角色把握、沟通表达、团队协作、内容作答等方面做好提升,掌握实用答题技巧:
(一)精准定位,选好角色
备考阶段先认清自身特质,若逻辑清晰、善于统筹,可尝试推进者、领导者角色;若细心严谨、时间观念强,可做好计时员角色;若表达流畅、概括能力突出,可争取总结者角色;若性格沉稳、善于倾听,可做好一般参与者,在关键节点补充观点。考场上根据团队成员情况灵活调整,不执着于固定角色,只要能发挥自身优势,任何角色都能展现亮点。根据历年考试情况,虽领导者容易出彩,获得高分,但是其他角色如果表现俱佳,也很容易获得考官的青睐,得到高分。
(二)高效沟通,理性表达
发言前先梳理好思路,做到观点明确、论据充分、逻辑清晰,用“观点+论据+总结”的结构表达;沟通时学会倾听,眼神交流,对他人观点进行简单回应,体现尊重与关注;提出不同意见时,用“我认同XX的部分观点,同时有一点不同的想法,理由是……”的温和话术,避免直接否定;当团队出现分歧时,学会换位思考,从团队共识角度理性探讨,推动矛盾化解。
(三)注重协作,顾全大局
始终牢记团队目标是达成共识,讨论中不固执己见,若自身观点经论证后确实不合理,及时放弃并认同合理观点;主动关注团队讨论节奏,若发现有人发言机会少,可适当引导“我们听听XX的想法,或许有不同的思路”,体现团队意识;遇到冷场时,主动抛出新的思考角度,带动讨论氛围,避免团队陷入停滞。
(四)把控节奏,精准作答
拿到题本后先标注时间节点,计时员提前与团队沟通,明确各环节时间分配;自由讨论中,推进者及时引导团队聚焦核心任务,对偏离主题的讨论及时拉回,对过度纠结细节的情况适当提醒;作答内容紧扣题干,结合遴选考试的政策导向,融入自身工作实际,让观点更贴合实际、更有说服力,面对复合题型,做好任务拆分,逐一推进,避免遗漏关键要求。
(五)灵活应变,展现素养
考场上情况多变,可能出现他人抢话、观点分歧大、时间不足等突发情况,考生需保持冷静,灵活应对。若他人抢话,不急躁、不争执,等对方发言结束后再从容表达;若时间不足,主动简化思路,聚焦核心任务推进共识;若自身观点被质疑,沉着论证,不卑不亢,通过理性回应展现自身的思辨能力和心理素质。
无领导小组面试的备考核心在于“模拟实战+复盘总结”,建议考生结合历年遴选真题,分组进行全流程模拟(与其他备考学员组队进行练习),轮流扮演不同角色,模拟后针对测评要素逐一复盘自身问题(如是否贴合测评要素、角色作用是否发挥、沟通表达是否存在问题),通过反复实战形成考场条件反射,同时注重积累政策表述和考场话术,让表达更贴合遴选岗位要求。